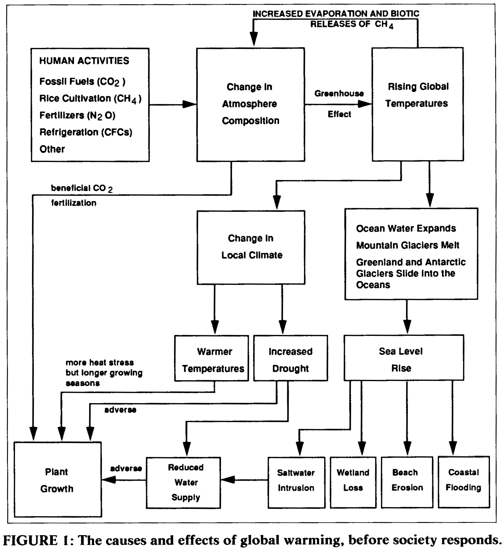
Figure 1. Overview of the Causes and Effects of Global Warming, Before Society Responds If this looks complex, You Should See What We Left Out!





Back to Strategies for Adapting to the Greenhouse Effect